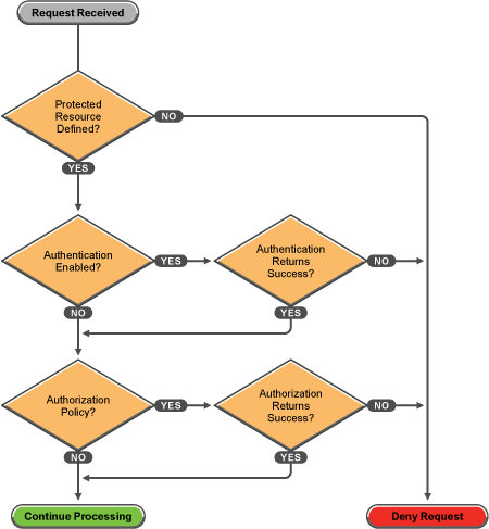
34.6.9 Policy Evaluation: Access Gateway Devices

The following diagram depicts how Authorization policies fit into the protected resource processing for the proxy:

Figure 34-8 Policy Evaluation

Policies for Access Gateway devices are evaluated by the policy engine in Java. A SOAP interface is used to transition from the proxy to Java and back. To see the SOAP messages, you need to set the logging level of the Application level to verbose. See Turning on Logging for Policy Evaluation.

The SOAP messages are output to the catalina.out file. Sample SOAP messages are shown in the following scenarios: