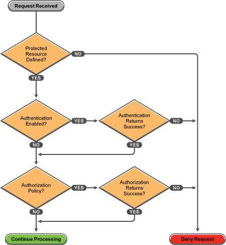
32.6.9 Policy Evaluation: Access Gateway Devices

The following diagram depicts how Authorization policies fit into the protected resource processing for the proxy:

Figure 32-8 Policy Evaluation

The SOAP messages are output to the catalina.out file. Sample SOAP messages are shown in the following scenarios: