3. The File Browser : AccuRev Element Status Reference

AccuRev Element Status Reference
Development work involves making changes to elements -- both files and directories. As files get edited in workspaces, new versions get created in workspace streams, and existing versions get promoted to higher-level streams, AccuRev shows you the current status of each element. Keep in mind that the status of an element in your workspace may be different from its status in other workspaces and streams.
An element's file status is indicated by a set of one or more status indicators (or flags), each in the form of a parenthesized word. For example:
(overlap)(kept)(member)
Even though we use the term "file status", each directory element also has a status in each workspace and stream. A subset of the status indicators is used to report directory statuses.
These controls affect the File Browser's display of elements and their file statuses:
Timestamp Optimization (File Browser checkbox; see Chapter 5 Timestamp Optimization (TSO) in the AccuRev Administrator’s Guide for more information)
File Status Indicators
The following sections detail the AccuRev status indicators, organized by category:
Link-Related Indicators
(elink)
The element is an element link. (The link's icon is .)
(slink)
The element is a symbolic link. (The link's icon is .)
(missing-target)
For an element link, the target element is not present in the workspace or stream. This can occur if the target element is removed from the workspace tree by an operating system command. It can also result from an Include from Stream or Exclude command. For a symbolic link, there is no object at the target pathname.
(modified-target)
For an element link, the target element has been modified (either a content change or a namespace change) in the workspace or stream.
(corrupted)
For an element link in a workspace, AccuRev and the operating system disagree on the link target. That is, the target element recorded in the AccuRev repository differs from the target in the operating system’s instantiation of the link in the workspace tree. This can occur if you modify or replace a link using operating system commands instead of AccuRev commands.
A cross-linked element (see (xlinked) below) gets (corrupted) status if AccuRev does not overwrite the element during execution of the Include from Stream command, because the element has (modified) or (kept) status in the workspace. This should not occur during normal operation.
Presence of the Element in the Workspace or Stream
(defunct)
The element has been marked for removal from the workspace or stream with the Defunct command.
Workspace: the element has already been removed from the workspace tree (local disk storage). It will be removed from the workspace stream (in the depot) when you Promote the element to the parent stream.
Dynamic stream: the element will be removed from the stream (in the depot) when you Promote the element to the parent stream.
(external)
(workspace only) The file or directory has not been placed under version control. (There's an object in the workspace tree, but no element has been created in the workspace stream.)
(ignored)
(workspace only) An external file or directory that matches a pattern specified in the .acignore file or the --ignore option for the add, stat, and files CLI commands.
(excluded)
The element does not appear in the workspace because it has been excluded, using the include/exclude facility. For file elements, it's likely that the exclusion was explicitly set on the directory in which the file resides, or on a higher-level directory that includes the file.
(xlinked)
This version of the element appears in the workspace or stream by virtue of a cross-link (Include from Stream command) — either on the element itself or on its parent directory or a higher-level directory.
(missing)
(workspace only) The workspace "should" include a version of this element, but doesn't. This occurs when you delete version-controlled files from the workspace tree using operating system commands, or using the AccuRev Delete command. If an operation causes the target of an element link to be removed from a workspace, AccuRev removes the element link, also, causing it to have (missing) status.
(no such elem)
This status can appear under two circumstances:
Incoming Changes Mode: The element does not currently exist in your workspace, but will be created if you proceed with the update.
Element security: An AccuRev administrator has changed your access to an element or namespace with the eacl command during your session, and you are now denied access to something that was already displayed in your File Browser.
(twin)
The element is one of multiple elements in the workspace that exist at the same pathname. At most one of these elements can be accessed through the pathname; the other(s) can be accessed through their unique element-IDs. Elements with this status appear with a yellow highlight.
See Resolving (twin) Status to learn different ways to resolve an element’s (twin) status.
Note: Elements with (overlap) status are also highlighted in yellow. See (overlap) for more information.
(subtwin)
One of the directories in the element’s path has (twin) status. Only one of the (twin) directories and its content can be accessed through the pathname; the other(s) can be accessed through their unique element-IDs. To resolve (subtwin) status, the actual (twin) parent directory must be resolved by renaming and/or defuncting all but one of the twin directories.
(stranded)
The element is active in the workspace or stream, but there currently is no pathname to the element.
See Chapter 8 Version Control of Namespace-Related Changes in AccuRev Technical Notes for more information on stranded elements.
Changes to the Element
(modified)
(workspace only) The file has been modified in the workspace since the most recent Update or Keep. You can control how AccuRev determines whether a file has this status: see Chapter 5 Timestamp Optimization (TSO) in the AccuRev Administrator’s Guide for more information.
(kept)
A new version of the element has been created with Keep, Rename, or Defunct (or the CLI command undefunct) and the file has not subsequently been modified, promoted to the backing stream, or purged (Revert to Basis).
(member)
The element is active in the workspace. Commands that create a new version in the workspace or stream also make the element active there (if it isn't already).
Relationship to the Version in the Parent Stream
(backed)
The version in the workspace stream is the same as the version in the backing stream. And you have not changed the element since the last time you promoted it or purged it with Revert to Basis, or since the most recent Update of your workspace.
(stale)
(workspace only) The element needs to be updated, because the version in the backing stream has changed since the workspace's latest Update. And since you have not changed the element in your workspace, it can be safely updated (no unpreserved changes will be overwritten).
(overlap)
The element has changed both in this workspace or stream, and in the parent stream. This indicates that a merge is required before you can promote your changes to the parent stream. Elements with this status appear with a yellow highlight.
Note: Elements with (twin) status are also highlighted in yellow. See (twin)for more information.
(underlap)
The element has changed both in this workspace or stream, and in the parent stream -- but the parent stream already contains the changes in this workspace or stream. In many cases, it is most appropriate to use Revert to Basis to remove your changes from this workspace stream. In other cases, you can merge and promote, just as with an (overlap)-status element.
Note: In a workspace, Revert to Basis restores the version of an element that was in the parent stream at the time of your workspace’s most recent Update. You might need to perform another Update to bring the version causing the (underlap) status into the workspace.
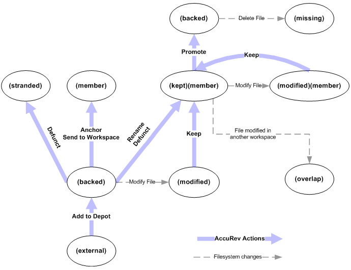
File Status Diagram
This diagram shows many of the file statuses, illustrating how an element's changing status indicates its development progress. This diagram suggests that as more work is performed on an element, it "rises to a higher level" of development. (That's the idea behind having a command named "promote".) The diagram also depicts the fact that AccuRev tracks changes to an element in two "dimensions":
This diagram captures the following facts:
When you Keep a file that you've modified, its status becomes (kept).
An element can also achieve (kept) status through a namespace change -- Rename or Defunct command. This is a change along both the AccuRev and operating-system dimensions.
Note: The CLI command undefunct, which reinstates a previously defuncted object, works similarly. This command is not in the GUI.
The Anchor command change a file along the AccuRev dimension only. The file's status becomes (member).
You can Promote an element whose status is (kept). This returns the element's status to (backed) -- the workspace now uses the newly promoted version in the backing stream.

Micro Focus