32.2.7 Understanding the Authentication Process of Access Gateway Service

When a user requests access to a protected resource, the request can be in one of the following states:

  • No session or cookie is established, because this is the user’s first request.

  • The user’s session is a public session because only public resources have been accessed.

  • A session is established, the user is authenticated, and the requested resource is from the same cookie domain and uses the same contract.

  • A session is established, the user is authenticated, and the requested resource is from the same cookie domain but uses a different contract or the contract has expired.

  • A session is established, the user is authenticated, but the request does not’ have a session cookie because the resource is on a different cookie domain.

  • A session no longer exists or does not’ exist on the proxy servicing the request.

Access Gateway Service must handle these conditions and others as it determines whether it needs to forward a login request to the Embedded Service Provider or use the user’s existing authentication credentials.

The following flow charts take you through this process:

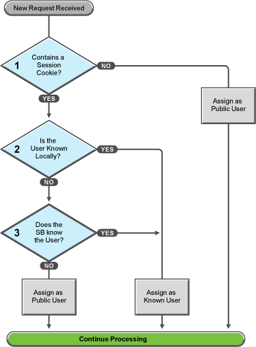
Figure 32-4 Identifying the Requester

These first steps determine whether Access Gateway knows the user that has submitted the request. In decision point 1, Access Gateway checks for a session cookie in the request.

  • If the request contains a session cookie, the session cookie needs to be validated. Processing continues with the task in decision point 2.

  • If the request does not contain a session cookie, the user is unknown and is assigned as a public user. Access Gateway continues processing with the tasks outlined in Figure 32-5.

When the request contains a session cookie, Access Gateway checks its local user store for a user that matches the session cookie. Each Access Gateway in the cluster maintains its own list of known users.

  • If the session cookie matches one of the locally known users, the user is assigned that identity. Access Gateway continues with the tasks outlined in Figure 32-5.

  • If the session cookie does not’ match one of the locally known users, Access Gateway needs to know if one of the other Access Gateways in the cluster knows the user. Processing continues with the task in decision point 3.

Access Gateway queries the session broker to see if one of the other Access Gateways in the cluster knows this user.

  • If a match is found, the user is assigned that identity. Access Gateway continues with tasks outlined in Figure 32-5.

  • If a match is not found, the user is unknown and is assigned as a public user. Access Gateway continues with the tasks outlined in Figure 32-5.

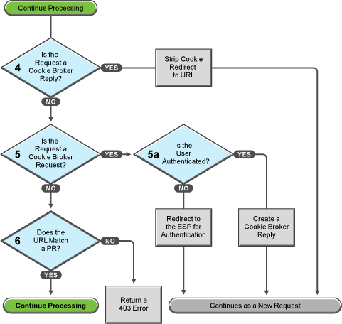
Figure 32-5 Determining the Type of Request

Access Gateway examines the request to determine what type of request it is.

If the request is a cookie broker reply, Access Gateway strips the cookie from the URL and redirects the request to the URL. The redirect is handled as a new request, and this new request flows to the task in decision point 6, where the URL is examined.

If the request is not’ a cookie broker reply, Access Gateway examines the request to see if it is a cookie broker request. If it is a cookie broker request, Access Gateway determines whether the user is authenticated with the contract required by the protected resource.

  • If the user is authenticated, Access Gateway creates a cookie broker reply. This reply is handled as a new request, and flows to the task in decision point 4.

  • If the user is not authenticated, the request is redirected to the Embedded Service Provider (ESP). The ESP interacts with Identity Server to authenticate the user. Identity Server, the ESP, and the reverse proxy all maintain authentication information. The ESP returns a new request, which flows to the task in decision point 6, where the URL is examined.

If the URL does not match a URL of a protected resource (PR), Access Gateway returns an HTTP 403 error to the user.

If the URL in the request matches with a URL of a protected resource, Access Gateway examines the protection type assigned to the resource. Access Gateway continues with tasks outlined in Figure 32-6.

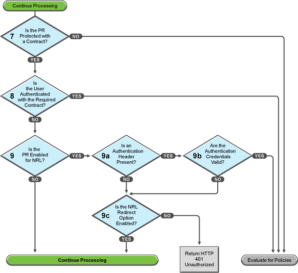
Figure 32-6 Determining the Protection Type Assigned to the Resource

You configure a protected resource as a public resource when an authentication procedure/contract is not assigned to the protected resource. In decision point 7, Access Gateway checks to see if a contract has been assigned to the protected resource.

  • If the protected resource has not been assigned a contract, Access Gateway is finished with its authentication checks and continues with policy evaluation.

  • If the protected resource has been assigned a contract, Access Gateway continues with the task in decision point 8.

For a user to gain access to a resource protected by a contract, the user must have authenticated with that contract, or if the contract is configured for it, the user can authenticate with another contract as long as the contract is of a equal or higher level.

  • If the user is authenticated with the required contract, Access Gateway is finished with its authentication checks and continues with policy evaluation.

  • If the user is not authenticated with the required contract, Access Gateway continues with the task in decision point 9.

Before the user is prompted for credentials, Access Gateway needs to know whether the protected resource has been enabled for non-redirected login (NRL).

  • If the resource has not been configured for non-redirected login, Access Gateway continues with the tasks outlined in Figure 32-7.

  • If the resource has been configured for non-redirected login, Access Gateway needs to examine the request for an authentication header and determine whether the header is valid. Processing continues with the tasks outlined in decision points 9a, 9b, and 9c.

If the request does not contain an authentication header, Access Gateway needs to determine how non-redirected login has been configured. On the Authentication Procedure configuration page, you can select to enable the Redirect to Identity Server When No Authentication Header Is Provided option.

  • If this option is enabled, Access Gateway continues with the tasks outlined in Figure 32-7.

  • If this option is disabled, Access Gateway returns an HTTP 401 unauthorized message.

If the request does contain an authentication header, Access Gateway must verify that the credentials are valid.

  • If the authentication credentials are valid, Access Gateway is finished with its authentication checks and continues with evaluating the protected resource for policies.

  • If the authentication credentials are not valid, the process is the same as if the request did not contain an authentication header and continues with the task in decision point 9c.

Figure 32-7 Evaluating the Cookie Domain

If you have configured your Access Gateway to use multiple domain-based proxy services, you can configure them to share the same cookie domain (domains of development.novell.com and support.novell.com can share the cookie domain of novell.com) or configure them so that they cannot share a cookie domain (domains of a.slc.com and b.provo.com cannot share a cookie domain).

When Access Gateway reaches the task in decision point 10, it has determined that the protected resource requires a contract and that user is not authenticated with that contract.

  • If the protected resource is in the same cookie domain, Access Gateway redirects the request to the Embedded Service Provider (ESP). The ESP interacts with Identity Server to authenticate the user. The ESP returns a new request, which flows to the task in decision point 6, where the URL is examined.

  • If the protected resource is in a different cookie domain, Access Gateway generates a cookie broker request. This new request flows to the task in decision point 5.