How the Mainframe Call Generator Works

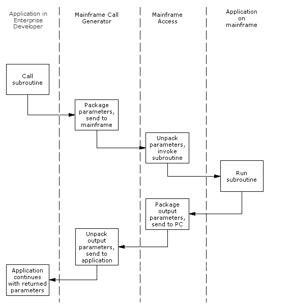
The Mainframe Call Generator works by creating a stub program for each mainframe-hosted program your application needs to call. When invoked, a stub program calls the corresponding program on the mainframe (using communications provided by Mainframe Access' SourceConnect). The figure below shows the events that happen when a stub program is invoked.

In summary, the steps are:

  1. Your application calls a subroutine.
  2. The Mainframe Call Generator packages the parameters and sends them to the mainframe.
  3. Mainframe Access unpacks the parameters and invokes the subroutine on the mainframe.
  4. The subroutine runs.
  5. Mainframe Access packages the output parameters and sends them back to the PC.
  6. The Mainframe Call Generator unpacks the output parameters and sends them to your application.
  7. Your application continues with the returned parameters.