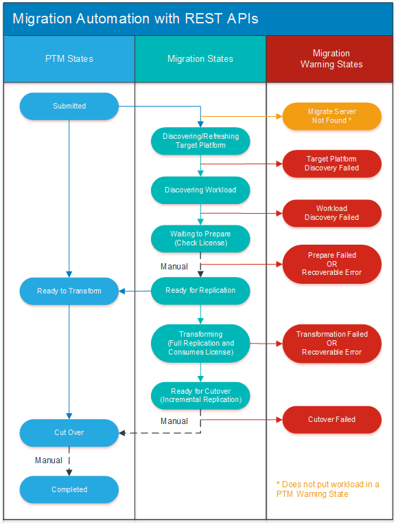
The Transformation Update API accepts sub-states from the PlateSpin Migrate Server, as shown in Table 3-1. The reported sub-state appears in the Status column of the Workloads list. A Warning condition overrides the display of the sub-state.
Table 3-1 Sub-states Reported through the Transformation Update API from the PlateSpin Migrate Server
|
Transformation Sub-State |
Description |
|---|---|
|
MIGRATE_SERVER_NOT_CONFIGURED |
The PlateSpin Migrate Server is not yet available on the replication network. |
|
NOT_CONFIGURED |
The PlateSpin Migrate Server does not know about the workload. |
|
DISCOVERING_WL |
The PlateSpin Migrate Server has been told to go discover one of our workloads (2 to 15 minutes). |
|
WL_DISCOVERED |
The PlateSpin Migrate Server has finished the workload discovery process. |
|
DISCOVER_TARGET_HOST |
The PlateSpin Migrate Server does not yet have the information for the target host. Discovery is in progress. |
|
DISCOVER_WAIT |
The target host is a physical machine. The user needs to insert the LRD CD and register the host with the PlateSpin Migrate Server. |
|
TARGET_HOST_DISCOVERED |
The PlateSpin Migrate Server has the necessary information for the target host. |
|
MIGRATE_SERVER_INSUFFICIENT_LICENSES |
The PlateSpin Migrate Server has no license available to configure this workload. |
|
WL_NOT_CONFIGURED |
The PlateSpin Migrate Server has discovered the workload, but the destination workload details have not yet been defined. |
|
CONFIGURE_FAILED |
Failure occurred while configuring the workload in the PlateSpin Migrate Server. |
|
PREPARE_FAILED |
Failure occurred while preparing the migration environment to begin replicating the workload. |
|
READY_TO_REPLICATE |
All discovery work for the workload is complete. The PlateSpin Migrate Server is waiting to perform the first full replication. |
|
INITIAL_REPLICATION |
The PlateSpin Migrate Server is performing the first, full replication of the workload. This might take many hours to complete. |
|
INCREMENTAL_REPLICATION |
The PlateSpin Migrate Server is performing a smaller, incremental replication of the workload. Incremental replications can occur only after a successful full replication. Incremental replications are fast for Block and Block with Driver disk copy methods. Incremental replications for the File disk copy method might take as long as a full replication. |
|
INCREMENTAL_REPLICATION_WAIT |
The PlateSpin Migrate Server cannot perform incremental replications while the workload is in the Pre-Cutover Testing state. |
|
CUTOVER_IN_PROGRESS |
The cutover process has started. The process can take between 5 minutes and several hours. |
|
CUTOVER_FAILED |
The cutover process failed. This is a severe error. |
Figure 3-1 Migration States that Trigger Warnings in PTM